1
2
3
4

「亚洲游学」2026马尔代夫亲子冬令营(7天)出海浮潜体验

优惠价:9990 元
关注
游学户外旅行亲子

优惠公告:

优惠详情请查看费用说明;

联系我们

欢迎加微信详细了解

课程详情

扫码进入小程序,邀请您注册可以获取新用户券

扫码识别小程序查看活动详情

行程安排

费用说明

扫码识别小程序查看活动详情

招募信息

安全保障

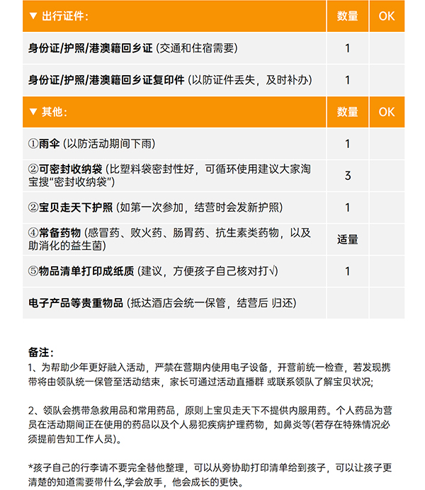
报名须知

宝贝走天下夏令营

宝贝走天下,国内首家通过ISO9001“国内儿童研学旅行”认证的儿童户外活动机构,截至今日已覆盖全国20+城市。专注打造高品质儿童户外活动,践行儿童户外成长教育。目前公司已发展成国内儿童户外教育标志性企业。获得包括著名天使投资人王刚、暾澜资本、上市公司皇氏集团、华盖资本、丰厚资本等机构从天使轮到B轮的融资。公司核心团队成员多来自阿里巴巴、中国美院、新东方等互联网企业与教育机构,汇聚资深户外活动玩家与儿童教育专家。公司总部在杭州,下设北京、上海、广州、深圳、南京、济南、西安、成都、厦门、福州、武汉、长沙、苏州、宁波等20+城市分部。

关注人数活动数量350 用户评价5.0
当前位置:宝贝走天下夏令营 > 课程汇总
机构首页 在线咨询 免费电话 ¥9990
立即预定
Copyright @ 2026 www.letaohuo.com
沪ICP备19011543号-1