「陕西体育」2025/26鳌山·驭雪少年滑雪冬令营(4天)从单双板完整教学体系
关注
次
- 出发团次:
- 营地所在:陕西
- 出行天数:4天
- 适合对象:6周岁以上独立
优惠公告:
优惠详情请查看费用说明;

联系我们

欢迎加微信详细了解
课程详情


01 滑雪始于2014,11年交付沉淀
从8个身边的朋友推荐自己娃学滑雪开始,每一年都在依托着家长的口碑和转介绍,一路成为本地家喻户晓的滑雪冬令营品牌。我们用11年的时间建立起完善的标准化冬令营交付体系。从滑雪学习,服务运营,风险管理,营地配套,全方位的打造高品质的滑雪营。

02 绿锐&鳌山8年滑雪营
鳌山自2017-2018雪季首次营业开始,绿锐就在鳌山开设了滑雪营定制,2019年就开启了首期滑雪高级班,随着雪场运营的成熟,我们用了8年时间,在鳌山建立了完善的从初级-中级-高级的冬令营滑雪教学的全面课程内容。

03 帮助5000+青少年学习滑雪运动
从开始一年只有一期的冬令营,到现在每年同开40多期的冬令营,我们陪伴了5000+孩子走过他们最向往的冬天。除了让更多小朋友接触到滑雪运动之外,我们也不断的遇到那些真正找到热爱的孩子,每年的相约,进阶,学习,成为冬季的必选。有的孩子走向了竞技队,省专业队以及品牌代言人的道路,有幸能够送他们去往更好的未来,见证他们的成长。

04 儿童滑雪冬令营TOP1
绿锐滑雪历经十一年发展年发展,持续迭代,口碑积累,累计共举办冬令营180期,服务冬令营学员5000+,单雪季的冬令营学员交付体量超1000人,在本地滑雪市场形成了良好的市场效应和口碑传播。绿锐滑雪目前的雪季交付学员数量属于国内的前列水平,好评率98%,是西安市场规模最大的青少年滑雪冬令营服务机构,是本地青少年滑雪冬令营的领军者。



一、冠军教练团队
绿锐滑雪运动学院拥有培训教练120余人,冠军教练团队驻场指导教学服务。我们有更严格的教练老师人员的招聘筛选标准,具备更完善的交付培训体系。严格要求每位老师必须培训上岗,必须参与我们独有的7+2+3的全流程的交付培训体系的学习及考核,确保高标准的服务。




二、营地化的小班制教学
我们采用冬令营的营地化管理,每个营的主教练主要负责营中各个小组的教学安全,教学指导,教学进度,教学管理,以及个别学员的个性化的指导教学工作。我们每8-10个小朋友组成一个滑雪小组,由2-3名教练负责本小组的滑雪指导工作。




三、1:3高配比师资服务
我们始终承诺,小组教练的服务配比不低于1:4,生活老师配比不低于1:15,主教老师,运营老师,摄影老师,配比不低于1:30,整体师资比不低于1:3。更高的师资配比,更好的安全保障,更全面的孩子服务。



四、科学且有体系的学习
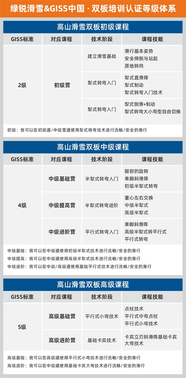
从单双板完整教学体系的建立,再到初级-中级-高级-竞技队的进阶体系的系统化完善,让孩子在滑雪的道路上学习不断档,不掉队。参加学习前先测试,再分组,我们按照年龄,滑雪水平的不同小班分组,针对性指导,更高效,更系统,更科学的学习。






五、教学课程评价体系
针对孩子们的滑雪学习,我们让家长有能够看得见的进步。我们教练都会在群里对孩子教学能力和学习情况的客观评价,我们也会录制孩子的结营考核视频,家长也能够感受到孩子的流畅滑行以及冬令营中的自信与成长。




六、20个上雪课时
4天滑雪时间,孩子们经常是第一波顶门上雪,下午雪场的日场游客走的差不多了,孩子才收队结束,我们在滑雪上从来没有花里胡哨,就是做好这一件事情,让孩子们的滑雪学习的更专注、更扎实,更牢固。





七、科学的雪道练习选择
滑雪安全的学习是我们考虑的首位。在孩子初次进行滑雪学习以及练习的时候,主要使用儿童专属雪道练习,可以最大限度的规避和游客共用雪道产生的撞击危险,但是孩子的学习和进阶最终要面向大山,我们会科学的选取适应于孩子们的学习雪道,进行有效的滑雪学习。
初级学员:主要使用雪道为练习道,初级道以及中级道进行滑雪学习。
中级学员:主要使用中级道以及高级道进行滑雪学习。
高级学员:主要使用高级道进行滑雪学习。





01 专职· 老师
绿锐滑雪营老师团队,会选择具备教育学、心理学、体育教育等相关知识背景老师团队服务小朋友们,并进行系统的长效培训,建立人才梯队。
生活老师仅负责照顾孩子的生活起居,让孩子享受贴心服务;而教练主要负责滑雪教学、记录训练和反馈学习成果;同时也配有运营老师进行营期播报,群管理,问题沟通,营地安排。


02 营地· 手册
精心设计的营地手册,全面的关注孩子的营地活动情况,不管是从学习,还是生活方面,更加有流程有计划的了解孩子的学习感受。孩子在冬令营究竟被照顾的怎么样,滑行数据如何,孩子们遇到哪些新奇的事物,我们以营地手册的形式更直观的了解孩子的各方面情况。

03 全程· 可视
我们通过专属客服老师,滑雪营总群的各个专属运营老师,主教老师,摄影老师以及滑雪小组群的教练老师和生活老师,通过多方位的且精准化服务于孩子和家长,做到全营可视化。

滑雪营总群
由运营老师统一管理,负责整个营期关键的信息通知。如:开营前的出发通知,物品准备;开营后的关键活动节点的播报,群内家长问题的及时互通;主教练会发送每日的教学目标;摄影老师发送每日的活动照片。
家长随时看到活动的动态情况,做到心中有数。
1、重要通知

2、节点播报

3、教学目标

滑雪营小组群
每个小组开营后会建立小组群,方便信息的高效沟通。小组的生活老师会在小组群里汇报孩子的每日生活情况,小组教练每天都会反馈孩子的学习成果,老师教练手机的拍摄照片也会发送在小组群中,最后都给孩子拍摄考核视频。
让家长能够看到孩子的小组的学习和生活动态,直观的感受的孩子的进步和生活上的变化。
1、每日成果反馈

2、视频、照片、考核成果

04 摄影· 服务
冬令营中我们会安排专业的摄影老师进行专业的影像拍摄(数量少、质量佳),会安排教练、生活老师在教学之余进行手机随拍(数量多、随拍照),以及考核时会拍摄滑行考核视频。我们会在晚上9:00,摄影老师、教练进行统一照片上传发送,家长可以查阅,下载。





备注:
因为滑雪是高风险体育运动,首先我们是安全第一。因滑雪是持续运动的状态,且我们在纯户外环境中,会受光线、手机品牌、持续运动、学员配合等各种因素影响,拍摄难度较大。老师教练、专职摄影都会尽可能为营员拍摄照片,但对于数量和质量无法进行过多的承诺,恳请家长理解。除结营考核视频外,不答应家长额外的视频录制要求。
05 贴心· 服务
生活老师的全天候陪伴大概是最能让家长放心的事情了,帮孩子吹头发,给孩子戴OK镜,给小姑娘扎小辫辫,帮小朋友整理物品,安抚小朋友的情绪,关注小朋友的心理健康,有效沟通,快乐学习。这些事情我们生活老师都会细致,耐心的来给到小朋友支持,只要能够去特殊化照顾的事情,我们一定不遗余力的解决,让家长安心。




行程安排





费用说明

招募信息

参营地点:太白鳌山滑雪场(陕西省宝鸡市太白县咀头镇塘口村鳌山度假区西邻)
师资比例:1:3的高配比师资团队
安全保障

01 鳌山· 环境
秦岭被尊为华夏文明的龙脉,主峰太白山海拔3771.2米,太白鳌山滑雪场坐落于秦岭第二主峰,鳌山海拔3520。
鳌山滑雪场是国内目前低纬度、高海拔的天然高山滑雪场,其雪道最高海拔2592米,最大落差810米,国内前五。
鳌山滑雪场目前已有初、中、高各级雪道18条,属全国前列,总长31公里。也是当下最靠南的大型专业雪场,可满足不同滑雪爱好者的需求。



02 营地· 餐饮
我们早餐在云端森林酒店进行早餐用餐,一般早餐有10中以上的早餐菜品,水果面包等均有提供,营养均衡。午餐会在雪场餐厅点餐用餐,如:韩式拌饭、飞象披萨等。晚餐我们在云端森林酒店进行自助用餐,荤素搭配,营养均衡。



03 营地· 住宿
我们住宿在云端森林酒店四星级酒店,每个房间安排同性别的两名学员同住,房间洗浴设施俱全,24小时热水暖气。
备注:
1、因为住宿的是标间,都是孩子同住,无老师陪住,晚上回到宿舍后要求孩子有一定的自我照顾的能力,比如孩子能够自己使用洗澡设备,自己烧水等。
2、孩子要懂得保护酒店设施,清楚的知道损坏酒店物品以及布草用品的赔偿后果,要对自己的行为要有约束能力。




报名须知
风险告知
滑雪是一项惊险刺激的运动,属于高风险体育运动,请报名的人员以及未成年人的监护人在了解滑雪产品时要知晓且明确滑雪运动可能带来的意外伤害,如摔伤,韧带拉伤,骨折等。滑雪运动整体伤病率再0.5%左右,一定要有“滑雪运动是高风险运动的认知”。
参营期间我们的教练严格按照教学配比以及教学内容组织教学,但是只要是运动就一定会有风险,况且滑雪难以完全避免滑行中的摔跤。我们会购买专业的户外运动滑雪专项意外险。如不幸发生滑雪意外事件,我们会积极的进行意外救助工作,相关医疗理赔等将由保险公司进行保险赔付,绿锐客服人员协助理赔过程。活动中发生的滑雪意外事件,组织方不承担相关赔偿责任,一切按照保险公司的理赔标准进行赔付。







